GRS全球回收标准
Walmart 审核
-
专业服务保障
-
一对一全程指导
-
高效快捷体验
联系我们
扫一扫,加我微信
- 万先生
-
0755-28472169
-
133-9288-0179
-
523568685
-
wanlulin@188.com
-
中国广东省深圳市龙岗区布吉街道德兴社区宝丽路49号千吉科技园307-308
-
沃尔玛验厂是指沃尔玛按照一套严格的供应商标准系统对工厂进行审核或评估,要获取沃尔玛品牌商的订单就必须先通过沃尔玛验厂,审核一般由沃尔玛认可的第三方审核公司来执行,沃尔玛本身也有可能会安排突击审核。沃尔玛验厂分为三个部分:社会责任验厂(RS验厂)、质量验厂/产能评估(FCCA验厂)、反恐验厂(SCS验厂)。其中:RS验厂等级由低到高分为红灯、橙灯、黄灯、绿灯,一般要求达到黄灯等级;FCCA验厂的审核结果分成3个等级:Good(A级,80-100%)、Acceptable(B级,60-79 % )、Unacceptable (C级,0-59%), 一般要求达到Acceptable(B级,60-79 % )等级;SCS验厂的审核结果分成3个等级:绿色(88-100分,低风险)、黄色(76-87分,中风险)、红色(0-75分,高风险),一般要求达到到黄色(76-87分,中风险)等级。
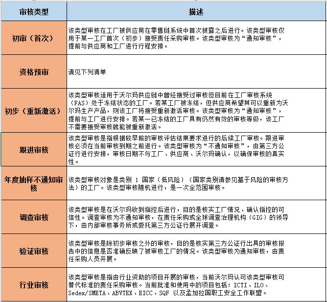
Walmart沃尔玛的审核类型
审核类型代表责任采购进行的审核可采用工厂审核系统(FAS)中不同的审核类型,下文对审核类型进行 了概括介绍。审核类型取决于之前的审核评估颜色等级以及等级的可信性。

资格预审审核
自 2015 年 9 月 1 日起,某些工厂需通过责任采购审核,获得绿色或黄色等级,方可生产供沃尔
玛或其子公司销售的产品。以下工厂必须达到此项要求:
1-所有直接进口的新增或重新激活的工厂,其产品由沃尔玛机构进口。其中包括沃尔玛全
球采购部(WGS)或直接采购组(DSG)采用的工厂,或者由任何其它沃尔玛市场或机构
采用的直接进口工厂。
2 所有位于类别 3国家的新增或重新激活工厂,而无论是由沃尔玛进口、直接在国内生 产,还是通过国内进口商采购。
类别 1——低风险国家 、 类别 2——中等风险国家 、 类别 3——高风险国家
沃尔玛社会审核文件清单
一、法定文件
营业执照/工厂执照
消防执照/无异议证明/消防部门的公告/工厂/建筑稳定性或施工证明
关于水/空气/有害废物的许可证和证书
工厂平面图
雇佣合同工的注册证明—劳动合同或劳动合同备案
经主管部门批准的承包商有效执照
工厂和承包商签订的承包协议
相关主管部门发布的轮班制批准/每周交错休息批准
工厂规章制度/永久性规则
当地官方“最低工资”通知
供电局颁发的柴油发电机安装许可证
批准的“国家节假日”列表
所有法律要求的登记簿
供沃尔玛使用的分包商记录(包括关于分包工艺/零部件的详细信息,以及关 于分包商的其他详细信息)
二、工资和薪酬
时间、工资和福利
12 个月的实际进出时间记录、点名册以及关于月薪工资/日薪工资/计件工资 /临时工/合同工的工资记录(根据沃尔玛责任采购最新的审核评估)
手工时间记录应由员工确认并签字(应记录准确的进出时间,而不是班次时 间)
部门提供的 12 个月生产记录(有助于核对计件工资;如果适用,根据最新评 估)
计件工资统计记录
最低工资通知
工资/加班费计算
有员工签字的工资单/银行对账单/银行回执单(若工资直接存入员工的账 户)
完整的最终结算记录(补贴、带薪休假工资、奖金、工资、票据等)
个人/团体医疗保险/社会保险
其它福利
工资扣除/罚款记录
奖金记录• 未领工资记录
工资扣除(迟到、造成损失等情况)、激励、贷款发放等政策
生产
生产流程图
按部门划分的 12 个月生产记录(基于沃尔玛的最新审核评估)
物料搬运登记簿
工艺/零部件分包记录
其它生产记录
三、健康与安全
电气安全
电工证书/执照
电气检查记录
消防安全
消防安全合格证/无异议证明/消防公告
消防演习记录
火灾防护/设备检查/服务记录
消防安全文件资料
施工批准书
土木/结构工程师的证明书
规划许可证
常规的消防安全和用电安全内部检查记录
灭火器和消防栓外部检查记录
危险、易燃或可燃物质处理培训
消防安全政策和程序
消防安全委员会、职责和会议记录
紧急行动计划培训记录
应急人员名单
应急人员培训记录
消防演习记录
包含楼层面积或尺寸的车间总图
包含每班员工数量的文件资料
个人防护装备(PPE)和化学安全
个人防护装备发放记录
个人防护装备培训记录
关于化学品和油品储存和处理的许可证/执照
化学品库存记录
化学品材料安全数据表(MSDS)
员工易燃液体处理培训记录
处理危险化学品的员工的健康证明
物料处理
员工物料处理培训记录
员工处理特定材料/废物或物质的证书
环境卫生
由主管机关/机构出具的饮用水检验报告
食堂工作人员健康证明
食堂经营证书
工作区域设计和维护
托儿所/托儿设施的合法许可证
事故和急救项目
急救程序
经主管部门认证的急救培训记录
急救物品发放记录
疾病记录
轻伤记录
设备与机械安全
机械/设备维护记录
机械/设备安全培训记录
压力容器检查记录(锅炉、压缩机、烘干机等)起重/吊起批准书/检验报告
操作人员的许可证/证书
机械安全委员会记录
上锁挂牌程序
其他
委员会记录(如建筑工程委员会/健康与安全委员会、投诉委员会、性骚扰防 治委员会等)
四、环境
废物管理
现场废物处置许可证
有害废物储存和运输许可证
有害废物处理承包商执照
废物清单和追踪记录
废水和污水管理
废水/污水排放许可证
废水处理许可证
废水/污水排放监测报告
纠正性行动计划报告(若废水/污水排放量超出规定)
排水系统布局
废水/污水处理厂/系统维护记录
气体排放管理
气体排放许可证
气体排放监测报告
纠正性行动计划报告(若气体排放量超出规定)
气体排放来源库存记录
消耗臭氧层物质(ODS)库存记录 含消耗臭氧层物质的设备维护记录
水管理
用水和取水许可证
用水和耗水量清单
能源使用与温室气体(GHG)
排放和能源使用许可证
能源消耗监测记录(如电费单、燃料费账单等)
温室气体排放清单
土地利用与生物多样性
环境影响评估
土地使用/施工许可证
环境管理体系
环境政策
环境应急协议/应急计划
环境培训计划和记录
环境合法登记簿
危险物质管理
危险物质处置/储存和/或运输许可证
危险物质库存
授权供应商执照复印件
协议和敏感受体意识
噪音污染
噪音污染许可证
噪音污染监测和评估报告
如进一步了解审核相关问题,请联系品为创新咨询;品为创新专业顾问有着丰富沃尔玛人权验厂辅导经验,能够帮助工厂“安心、快速”地通过验厂审核。微信公众号:品为创新。全国24小时免费咨询服务热线:0755-28472169


